🪴qql1's digital garden
Search
搜索
暗色模式
亮色模式
阅读模式
探索
Home
❯
笔记
❯
计算机知识
❯
app应用
❯
webAPP
❯
微信小程序
❯
生命周期
生命周期
2025年10月10日
1分钟阅读
hook-钩子-生命周期函数
打包-package-build
编译-构建-build
镜像-image
文件-文档-txt文件-笔记
(电脑-PC-桌面端-计算机)应用-软件-程序-app
网站-网页端-web端-web应用-webAPP
开发-构建-搭建-创建
工具-软件
创建-新建-创造
review/面试/前端/小程序
build::
定义生命周期钩子
小程序
要点
onLoad相当于挂载
这个钩子的意思是小程序
被看到
,而不是页面开始渲染的意思
指向原始笔记的链接
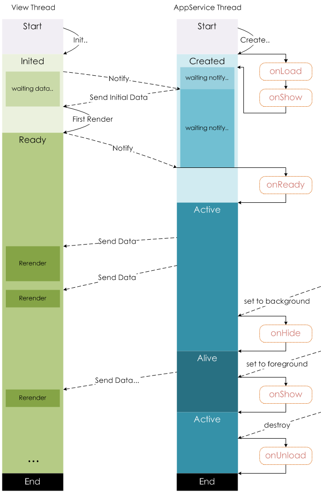
图解
补充: 其实先触发
应用级
的
onLaunch
关系图谱
目录
要点
图解
反向链接
taro学习路线